端粒酶组分DKC1的综合分析及其与子宫内膜癌的临床、分子和免疫景观的关系.docx


TYPE   Original Research   PUBLISHED   19 May 2025

DOI   10.3389/fcell.2025.1592135








OPEN ACCESS

EDITED BY

Weimin Li,

Washington State University, United States

REVIEWED BY

Yilin Fan,

Harvard Medical School, United States Ilaria Cuccu,

Sapienza University of Rome, Italy

*CORRESPONDENCE

Huiyang Yuan,

 2020120139@mail.sdu.edu.cn

Chengyun Zheng,

 zhengchengyun186@126.com

Dawei Xu,

 Dawei.Xu@ki.se

RECEIVED 12 March 2025

ACCEPTED 06 May 2025

PUBLISHED 19 May 2025

CITATION

Sun C, Liu X, Liu T, Fan C, Jiang Y, Li B, Yuan H, Zheng C and Xu D (2025) Comprehensive

analyses of telomerase component DKC1 and its association with clinical, molecular and

immune landscapes in uterine corpus endometrial carcinoma.

Front. Cell Dev. Biol. 13:1592135.

doi: 10.3389/fcell.2025.1592135

COPYRIGHT

© 2025 Sun, Liu, Liu, Fan, Jiang, Li, Yuan,

Zheng and Xu. This is an open-access article distributed under the terms of the Creative    Commons Attribution License (CC BY). The   use, distribution or reproduction in other

forums is permitted, provided the original author(s) and the copyright owner(s) are

credited and that the original publication in this journal is cited, in accordance with

accepted academic practice. No use,

distribution or reproduction is permitted   which does not comply with these terms.
















Comprehensive analyses of

telomerase component DKC1    and its association with clinical, molecular and immune

landscapes in uterine corpus endometrial carcinoma

Chenxi Sun1, Xu Liu2, Tiantian Liu2, Chenliu Fan1, Yang Jiang1, Binggen Li3, Huiyang Yuan4*, Chengyun Zheng1* and

Dawei Xu5*

1 Department of Hematology, The Second Hospital of Shandong University, Jinan, China, 2 Department of Pathology, Qilu Hospital of Shandong University, Jinan, China, 3 R&D Department, Weihai

Zhengsheng Biotechnology Co., Ltd., Weihai, China, 4 Department of Urology, Qilu Hospital of

Shandong University (Qingdao), Qingdao, China, 5 Department of Medicine, Bioclinicum, Karolinska Institutet and Karolinska University Hospital Solna, Stockholm, Sweden



Background: Telomerase   activation   is   essential   to   malignant   transformation and progression including uterine corpus endometrial carcinoma (UCEC), while telomerase co-factor   DKC1-mediated   RNA   pseudouridylation   is   required for functional telomerase by stabilizing telomerase RNA component (TERC) and its upregulation occurs in many cancers. Surprisingly, there is only one publication studying DKC1 in UCEC, which shows its significant downregulation.

Objective: DKC1 expression, its role in the UCEC molecular pathogenesis and clinical implications were comprehensively investigated.

Methods:   Thirty    UCEC    patients    were    recruited    to    determine    DKC1 expression in both tumors and non-tumorous endometrial tissues (NT) using immunohistochemistry. Four UCEC cohorts from TCGA and GSE datasets were analyzed for DKC1 expression and its impacts on clinic-pathological, molecular, genomic and immune landscapes.

Results: Immunohistochemistry analyses showed significantly increased DKC1 expression   in   UCEC tumors than   in   NTs and   its   highest   level was   observed in high-grade tumors.   For the TCGA cohort, DKC1 mRNA and protein levels increased   significantly   in   tumors   compared   with   that   in   NTs.   DKC1   mRNA levels   positively correlated with TERC and telomerase activity.   Higher   DKC1 expression predicted shorter patient overall and progression-free survival. DKC1 copy number alterations were frequent in UCEC tumors. Estrogen treatment of   UCEC   cells   upregulated   DKC1   expression   while   medroxyprogesterone inhibited its expression. DKC1-high UCEC tumors exhibited hyperproliferation, increased stemness and epithelial-mesenchymal transition, accompanied   by significantly   higher   aneuploid,   homologous   recombination   deficiency   and micro-satellite   instable   scores,   and   higher   frequencies   of   cancer   driver





Frontiers in Cell and Developmental Biology                                                  01                                                                                                     frontiersin.org




aberrations.   Lower   immune   scores were observed   in   DKC1-high   tumors   as assessed by ESTIMATE algorithm. Tumor Immune Dysfunction and Exclusion (TIDE)   analyses   revealed   robustly   higher   TIDE   scores   featured   with   T   Cell exclusion   in   DKC1-high   tumors,   and consistently,   the   diminished   trafficking of   immune cells   into tumor tissues and substantial declines   in   immune cell infiltration were shown in these tumors. Moreover, DKC1-high tumors exhibited poor   response to   immune   checkpoint   inhibitor   (ICI)-based   immunotherapy. These observations were validated by the findings obtained from other datasets.

Conclusion:   The   present   findings   unravel   genomic   alteration-   and   sex hormone-mediated dysregulation of the telomerase cofactor DKC1 in UCEC tumors, and   its   upregulation   participates actively   in the   UCEC   pathogenesis through tumor-intrinsic and extrinsic mechanisms. DKC1 assessment is useful for patient prognostication and personalized interventions.


KEYWORDS

DKC1,   endometrial   carcinoma,   prognostic   factor,   tumor   microenvironment,   T   Cell exclusion, telomerase




1 Introduction

Uterine corpus endometrial carcinoma (UCEC) or endometrial carcinoma   (EC),   derived   from   the   uterus   endometrial   columnar epithelium,    is    the    commonest    malignancy    in     the    female reproductive tract (Gu et al., 2021; Sung et al., 2021; Crosbie et al., 2022). During the past years, the incidence of cervical cancer has significantly dropped, however, the UCEC diagnosis has doubled, and there were more than 400,000 new cases worldwide in 2020 (Gu   et   al.,   2021; Sung   et   al.,   2021; Crosbie   et   al.,   2022).   From the   pathogenesis   point   of   view,   UCECs   are   roughly   classified into   the   following   two   types:   Type   I   UCEC   is   predominant (80%   or   more)   and   largely   caused   by   the   hyper-activity   of   an estrogen   signaling   and   characterized   by   endometrioid   histology (Rodriguez et al., 2019;Gu et al., 2021;Crosbie et al., 2022), whereas type   II   (accounting   for   approximately   20%   of   all   UCECs)   are usually   high-grade,   estrogen-unrelated   and   featured   with   serous histology (Gu et al., 2021; Crosbie et al., 2022). Outcomes are much better   for   patients   with   type   I   than   those   with   type   II   UCEC, but   a   small   fraction   of   type   I   patients   will   develop   aggressive diseases (Crosbie et al., 2022). Thus, it is unmet demand to search for   reliable   predictors   for   patient   categorization,   especially   for type   I   UCECs   with   progression   potential,   thereby   identifying high-risk patients for   active   surveillance   and   achieving precision medicine   for   outcome   improvement.   To   this   end,   a   panel   of clinical   and   pathological   variables   have   long   been   developed to   stratify   progression   risk   and   outcomes,   however,   there   exist certain   limitations   (Crosbie   et   al.,   2022).   Recent   advances   and application   in    next-generation    sequencing   and    other    omics technologies have led to profound insights into UCEC pathogenesis and   provided   the   basis   for   molecular   classifications   of   UCECs (Cancer Genome Atlas Research   et   al.,   2013;   Abdulfatah   et   al., 2019).    Such    molecular     subtyping    combined    with     clinical phenotypes    have    significantly    improved    the     robustness    of UCEC   prognostication.   Despite   so,   because   of the   heterogenous property   of   UCECs,   identifying   more   reliable   biomarkers   is required   to   stratify   patient   risk   for   even   better   personalized interventions.


UCEC   tumors   or   cells,   like   all   other   malignancies,   undergo infinite proliferation, which is known to be attributed to telomerase activation (Hapangama et al., 2017;Alnafakh et al., 2019;Yuan et al., 2019; Perez-Lopez   et   al., 2023). Mechanistically, telomerase   adds telomeric   DNA   sequences   to   chromosome   ends   and   prevents telomere   shortening,   thereby   overcoming   the   senescence   barrier mediated   by   critically    shortened    or   dysfunctional    telomeres (Hapangama et al., 2017; Alnafakh   et   al.,   2019; Hao   et   al.,   2023; Perez-Lopez et al., 2023). Telomerase is a multi-unit complex, and although   its   core   enzyme   is   composed   of a   catalytic   component telomerase   reverse   transcriptase   (TERT)   and   internal   telomerase RNA template (TERC) (Roake and Artandi, 2020), other accessory or   co-factors   in   the   complex   are   required   for   fully   functional telomerase,   too   (Venteicher   et   al.,   2008;   Roake   and   Artandi, 2020; Wang   et   al.,   2023). Indeed, the aberrant expression and/or function   of telomerase   co-factors   are   widespread   in   many kinds of human cancer and significantly promote telomerase activation (Wang   et   al., 2023).   For   example, DKC1, in   a pseudouridylation enzyme complex associated with TERT and TERC, is required for in vivo telomerase function, and its mutations or absence leads to diminished   telomerase   activity,   accelerated   telomere   erosion   and onset   of   telomere   pathology   (Vulliamy   et   al.,   2001).   Therefore, to   fully   understand   telomerase   biology,   telomere   maintenance and   their   clinical   implications   in   UCEC,   we   need   to   study   not only   telomerase   core   components   (TERT   and   TERC),   but   also telomerase co-factors. However, the majority of telomerase analysis in UCECs have been focused on TERT and TERC (Boggess et al., 2006; Zhou   et al., 2013; Hapangama   et al., 2017; Alnafakh   et al., 2019;   Perez-Lopez   et   al.,   2023;   Praiss   et   al.,   2023),   and   there exist   only   one   report   about   DKC1   in   UCEC,   and   unexpectedly, DKC1   expression   was   observed   to   be   downregulated   in   UCEC tumors,   especially   in   aggressive   ones   (Alnafakh   et   al.,   2021), which   are   in   sharp   contrast   to   the   results   obtained   from   other cancer   types   (Liu   et   al.,   2012; Guerrieri   et   al.,   2020; Hou   et   al., 2020; Richards et al., 2020; Kan et al., 2021; Mourksi et al., 2023; Wang   et   al.,   2023; Yuan   et   al.,   2023).   In   the   present   study,   we sought   to   comprehensively   investigate   the   role   of   dysregulated DKC1 in UCEC pathogenesis by addressing their association with





telomere   maintenance,   genomic   landscape,   aberrant   molecular signaling   pathways,    immune   microenvironment    and   clinical significance.


2 Materials and methods

2.1 UCEC tumors, patients and immunohistochemistry (IHC)

Thirty   UCEC   patients   who   underwent   surgical   operation at   Qilu   Hospital   of   Shandong   University   were   included   (Qilu cohort),   and   tumor   tissues   were   paraffin   embedded.   For   IHC staining,   tissues   on   slides   were   deparaffinized   and   rehydrated followed    by    antigen    retrieval.    Endogenous    peroxidase    was deactivated by hydrogen peroxide. Slides were blocked using   10% goat   serum   and   incubated   with   a   DKC1   polyclonal   antibody (Cat   25420-1-AP,   Proteintech,   Rosemont,   IL)   for   2 h   at   room temperature. After incubation with the secondary antibody (ZSGB Biotechnology,   Beijing,   China)   for   30 min at   room   temperature, DAB staining   (Thermo Fisher Scientific) was applied to visualize the antigenantibody binding. For each slide, a total of 200 cells were counted, and the scores (0, I, II and III) were calculated based on DKC1 positive cells and staining intensity. Patient clinical data were   listed   in Supplementary Table S1.   The   study   was   approved by the Ethics Committee of Shandong University Second Hospital (#KYLL2024738).


2.2 TCGA and other dataset-derived UCEC cohorts, clinic-pathological, and

sequencing data processing


We analyzed 4 UCEC cohorts from the Cancer Genome Atlas (TCGA),   GSE2109,   GSE120490   and   GSE2351810    (Figure 1A). The   TCGA   cohort   of   UCEC   contains   545   patients   with   545 tumors   and    35   non-tumorous    (NT)    endometrial   specimens (Cancer Genome Atlas Research et al., 2013; Kandoth et al., 2013). Clinical   and   pathological    information   data   was    downloaded from https://gdc.cancer.gov/   (while   mutation   and   copy   number were   downloaded   from   https://www.cbioportal.org/)    in    June

2023. RNA sequencing results of those tumors were downloaded simultaneously,    and    mRNA    abundances   were    expressed    as Transcripts   Per Million   (TPM)   or log2   (TPM+1).   DKC1 protein expression   data   were   obtained   from   Clinical   Proteomic   Tumor Analysis Consortium (CPTAC) (http://ualcan.path.uab.edu/index. html)   (Dou   et   al.,   2020).   GSE2109   cohort,   derived   from   the expO   dataset,   included   200   tumors   from   UCEC   patients   and standardized    microarray    data    were     downloaded    at    http:// www.ncbi.nlm.nih.gov/geo/in   Oct.   2023.   Microarray   data    in GSE120490 (Casablanca et al., 2022) and GSE2351810 (Mhawech- Fauceglia   et   al.,   2011)   were   downloaded   from   the   above   site in Aug. 2024.

Microarray data of estradiol- or Medroxyprogesterone acetate (MPA)-treated   Ishikawa   cells   (UCEC-derived)   were   downloaded from   http://www.ncbi.nlm.nih.gov/geo/with   accession   numbers GSE11869 (Naciff et al., 2009) and GSE29435 (van der Horst et al., 2012), respectively, in Oct. 2023.


2.3 Development of a predictive

nomogram for progression-free survival (PFS)


Cox regression analysis was performed to determine the impact of DKC1   expression   and   clinical variables   on   PFS,   and we   then constructed a predictive nomogram that included DKC1, stage and age to predict PFS. Predicted PFS of the nomogram against observed ones was plotted using the calibration curve. All nomograms and assessments oftheir predicative powers were made using R package “regplot”   (rms).   In   addition,   time-dependent   ROC   curves   and area under curves   (AUCs) were used to estimate the accuracy of identified PFS predictors in UCEC patients.


2.4 Kyoto encyclopedia of genes and

genomes enrichment analyses (KEGG) and gene set enrichment analysis (GSEA)


Reference     gene     signatures     for     KEGG     analysis     were downloaded     from    https://www.gsea-msigdb.org/gsea/index.jsp (h.all.v2023.2).   “Hs.symbols.gmt and ‘c2.   cp.kegg_legacy.v2023.2. Hs.symbols.gmt’). Differences in KEGG pathways between DKC1- high   and   low   expression   groups   were   determined   using   GSEA (version   4.3.2).   Adjusted   P   value   <   0.05   and   FDR   <   0.05   were regarded   as   significantly   different   pathways.   Heatmap   was   made using R package “Complex”.


2.5 Copy number alteration (CNA),

aneuploidy score, homologous

recombination deficiency (HRD), tumor

mutation burden (TMB) and mitochondrial DNA copy number analysis

Somatic CNAs were downloaded from https://www.cbioportal.

org/.   CNA plots were made using   R package ‘ComplexHeatmap’. Aneuploidy   scores   were   the   sum   total   of   altered   (amplified   or deleted) chromosome arms (AM Taylor et al., 2018). HRD scores were from Knijnenburg et al.   (Knijnenburg   et   al., 2018). TMB is defined as the number of non-silent mutations per million bases and calculated using r package. Mitochondrial DNA copy number of UCEC was obtained from Reznik E et al. (Reznik et al., 2016).


2.6 Analyses of immune environments in UCEC tumors


ESTIMATE   algorithm,   Tumor    Immune   Dysfunction   and Exclusion   (TIDE),   Cancer   immune   cycle   or   tracking   immune phenotypes   (TIP)   and   Cancer   Immune   Atlas   (TCIA)   were   used to characterize immune environment landscape and sensitivity to immune checkpoint inhibitors (ICIs) in UCEC tumors. TIDE score is   calculated based   on   myeloid-derived   suppressor   cell   (MDSC), macrophage M2, T Cell Dysfunction and Exclusion   (Jiang et al., 2018).   The   TIDE   score   in   TCGA   UCEC   cohort   was   directly downloaded   from http://tide.dfci.harvard.edu/.   TIP   analysis   was performed based on Xu et al. athttps://github.com/dengchunyu/TIP






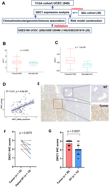
FIGURE 1

DKC1 expression is upregulated in UCEC tumors (A) The flow chart of the study (B) The levels of DKC1 mRNA [log2 (TPM+1)] were evaluated and

compared between 545 tumors and 35 non-tumorous endometrial tissues in the TCGA UCEC cohort (C) The DKC1 protein levels (Z-value) were

evaluated and compared between 100 tumors and 31 non-tumorous endometrial tissues in the CPTCA UCEC cohort (D) The significantly positive

correlation between mRNA and protein levels of DKC1 (Z-value) based on (B) and (C) results (E–G) The upregulation of DKC1 expression in UCEC

tumors from the Qilu cohort, as determined using immunohistochemistry (IHC). The representative IHC images in (E) showed stronger DKC1 staining   in tumors than in adjacent normal glands. Magnifications: ×40 (F) Comparison of IHC scores between tumors and adjacent normal glands in 12 paired samples (G) Comparison of IHC scores in all 30 tumors with 12 normal gland-containing samples.







(Xu   et   al.,   2018).   TCIA   was   carried   out   to   estimate   potential response to ICIs and the immunophenoscore (IPS), a quantitative index   to   evaluate   the   cancer-immunity   cycle   (CIC)   efficacy,   in each   TCGA   UCEC   tumor   was   downloaded   from   TCIA   website (https://tcia.at/home).   In   addition,   differences   in   expression   of MHC   gene   sets   (CANX,   CALR,   PDIA3,   ERAP2,   B2M,   HLA- A,   ERAP1,   TAPBP,   PSMB8,   PSMB9,   TAP1,   NLARC5,   TAP2, HLA-C, HLA-B) (Lauss et al., 2017) were compared.


2.7 Analyses for proliferation, cell cycle score, stemness, EMT, telomerase or

EXTEND scores and telomere length

UCEC   tumor   proliferation   was   evaluated   using   expression levels of Ki-67 and cell cycle scores, respectively. Cell cycle score was   calculated   based   on   single   sample   GSEA   (ssGSEA)   using the following gene panel: CDK2, CDK4, CDK6, BUB1B, CCNE1, POLQ, AURKA, MKI67 and CCNB2 (Hao et al., 2023). Stemness score   was   calculated   based   on   ssGSEA   of   109   gene   signatures as   described   (Miranda   et   al.,   2019). EMT   scores were   calculated based   on   the   following   gene   expression:   VIM,   CDH2,   FOXC2, SNAI1,   SNAI2,   TWIST1,   FN1,   ITGB6,   MMP2,   MMP3,   MMP9, SOX10,   GCS,   CDH1,   DSP   and   OCLN   (Gibbons   and   Creighton, 2018).   Telomerase   score   was   calculated   according   to   expression levels of 10 telomerase components (TERT, TERC, DKC1, TCAB1, NHP2,   GAR1,   NOP10,   RUVBL1   and   2,   and   NVL)   as   described (Wang   et   al.,   2023).   EXTEND   algorithm   was   used   to   estimate telomerase activity using a 13 gene signature, according to Noureen et al. (Noureen et al., 2021). Telomere length data in UCEC tumors and blood cells were obtained from (Barthel et al., 2017).


2.8 Statistical analysis


Statistical   analyses   were   performed   using   R   package   version 4.3.0. According to data distributions, Students t-test, Wilcox and K-W sum tests, and Chi2 -or Fish exact tests were used for analysis. Correlation   between   gene   expression   levels   was   evaluated   by Pearson coefficient correlation (Spearman’s Rank-Order Correlation coefficient). Kaplan-Meier analysis with log-rank test was carried out to evaluate overall survival (OS) and PFS among groups. The effect of various quantitative variables on OS and PFS was measured by univariate and multivariate Cox regression analyses. Multivariate Analysis of Variance (MANOVA) was used to assess whether DKC1- related molecular/genomic features were dependent on stages and grades. P < 0.05 were considered as statistically significant.


3 Results

3.1 DKC1 expression in UCEC tumors and matched non-tumorous specimens

The flow chart of the present study was shown in Figure 1A. We first analyzed 545 tumors and 35 matched non-tumorous specimens (NTs)   in   the   TCGA   UCEC   cohort   for   their   DKC1   expression. Compared to NTs, DKC1 mRNA levels increased significantly in


UCEC tumors (NT vs. UCEC, P = 0.002) (Figure 1B). Among those specimens, 31 NTs and 100 tumors were also examined for DKC1 protein expression in the CPTAC project (Dou et al., 2020), and their protein levels were significantly higher in UCEC tumors   (NT vs. UCEC, P = 1.20E-109) (Figure 1C). DKC1 mRNA and protein levels were positively correlated with each other (Figure 1D). Thus, DKC1 expression   is   aberrantly upregulated   at both   mRNA   and   protein levels in UCEC tumors.


3.2 Upregulation of DKC1 expression in qilu cohort of UCEC tumors assessed by IHC


The TCGA UCEC cohort analyses above show the significant upregulation   of   DKC1   expression   at   both   mRNA   and   protein levels in tumors. However, a recent study reported reduced DKC1 expression   compared   to   their   NT   counterparts,   as   determined using   IHC, which was   opposite to the   TCGA   result.   To   address these differences, we also employed IHC to examine 30 primary UCEC   samples   for   their   DKC1   levels.   Among   30   specimens,   12 of them   contained   normal   glands   sufficient   for   score   evaluation (Additional Supplementary Table S1).   As shown in Figures 1E–G, both tumors and normal glands expressed DKC1, but significantly stronger   staining   and   higher   scores   were   observed   in   tumors (compared between either paired samples or total ones). Moreover, more abundant DKC1 was observed in tumors with higher grade (Additional Supplementary Table S1).


3.3 Association of DKC1 expression with

TERC, telomerase activity,

clinic-pathological characteristics of UCEC patients

Because   DKC1-mediated   RNA   pseudouridylation   is   required to stabilize TERC RNA (Angrisani et al., 2014; Yuan et al., 2023), we   next   compared   TERC   expression   between   NTs   and   UCEC tumors   from   the   TCGA   cohort.   As   expected,   TERC   expression increased   significantly   in   UCEC   tumors    (NT   vs.   UCEC,   P   = 0.0086)   (Figure 2A). Moreover, TERC RNA levels were positively correlated with DKC1 expression (Figure 2B). Given the enhanced DKC1   and   TERC   expression   observed   in   UCEC   tumors,   while enzymatic   activity   as   a   fundamental   metric   of   telomerase,   we further   determined   whether   telomerase   enzymatic   activity   was upregulated in such settings. Telomerase activity was assessed using both telomerase score (Wang et al., 2023) and EXTEND algorithms (Noureen et al., 2021). Telomerase score (Figure 2C) correlated with DKC1 levels based on the analysis of 545 tumors. There were 172 tumors with EXTEND score available (Noureen et al., 2021), and the EXTEND score was similarly correlated with the DKC1 expression, which was much stronger than telomerase score (Figure 2D).

We then determined whether there was an association between DKC1 expression and clinic-pathological variables inUCEC tumors.

Of note,   serous/mixed   UCEC   tumors   exhibited   robustly   higher levels   of   DKC1   (Figure 2E)   (Table 1).   Significantly   upregulated DKC1 expression was also observed in advanced stages and grades of tumors (Table 1). Intriguingly, patient BMI was inversely associated with   DKC1   (Table 1).   Age,   diabetes,   and   hypertension   had   no






FIGURE 2

The positive correlation between higher DKC1 expression and TERC, telomerase activity and aggressive UCEC tumors (A–F) RNA levels were assessed using log2 (TPM+1). The TCGA cohort of UCEC was analyzed (A) Upregulation of TERC expression in UCEC tumors (B) The positive correlation

between DKC1 and TERC expression (C, D) The positive correlation between DKC1 and telomerase activity. Telomerase activity levels were calculated    using the telomerase score (Ref. 14) and EXTEND (Ref. 41) algorithms, respectively (E) Significantly higher DKC1 expression in serous and mixed types of UCECs (F) The association between higher DKC1 expression and higher risk of recurrence (G) The association between higher DKC1 expression and

higher frequency of metastasis. The GSE120490 UCEC cohort with 145 UCEC patients (100 without and 45 with metastasis) were analyzed (H)

Significantly higher DKC1 expression (microarray data) in late-stage UCEC tumors from the GSE23518 cohort (with 10 early and 10 late-stage UCECs).







TABLE 1   Clinico-pathological characteristics and association with DKC1 expression in UCEC (TCGA).



Variable

Informative number

DKC1 (mean ± sd)

P Value

Age (year) <60
≥60


179
363


60.295 ± 29.7768
65.7679 ± 36.4737


0.160
Prior tamoxifen administered usage never used
Used


355
8


62.4027 ± 30.9375
106.4802 ± 101.7077


0.25
Histology
Endometrioid
Serous and mixed


409
136


59.9754 ± 34.037
76.0705 ± 32.869


0.001
Stage
I + II
III + IV


392
153


62.1289 ± 35.1453
68.7645 ± 32.1549


0.008
Grade   G1+G2 G3


220
325


50.9843 ± 27.7597
72.7968 ± 35.7367


< 0.001
Diabetes Yes
No


113
304


62.6515 ± 36.9142
63.0583 ± 32.3645


0.811
Hypertension Yes
No


268
181


61.1491 ± 30.3019
66.1632 ± 38.006


0.266
BMI <25
25-30 >30


95
114
305


75.1001 ± 42.7156
59.4794 ± 27.8472
61.6595 ± 33.3701


0.003




Abbreviations: BMI, Body mass index.



impact   on   DKC1   expression   (Table 1).   Moreover,   in   the   UCEC cohort   studied   by   Kanton   et al.   (Kandoth   et   al.,   2013),   72   of 349 patients underwent disease recurrence/progression and their tumors expressed significantly higher levels of DKC1 (Figure 2F).

To   validate   the   findings   obtained   from   the   TCGA   UCEC cohort,   we   further   analyzed   three   UCEC   cohorts   from   the GSE2109,    GSE120490     and    GSE2351810.     There    were     two hundred   UCEC   tumors   in   the   GSE2109   cohort    (Additional Supplementary Table S2), and transcriptomic profiling was assessed using   microarray.   Higher-grade   tumors   expressed   significantly higher levels of DKC1. Increased DKC1 expression was observed in high tumor stages   (T3/T4). DKC1 expression was upregulated significantly   in   serous/mixed   tumors.   The   GSE120490   cohort included 145 UCEC patients among which 100 had no metastasis while   45   underwent   metastasis,   and   significantly   higher   DKC1 mRNA expression was observed in those tumors with metastasis (P   =   1.4E-05)   (Figure 2G).   For   the   GSE2351810   cohort   with 20   UCEC   patients,    10   tumors    from   the      late-stage   patients expressed   significantly   higher   levels    of   DKC1   mRNA    than did   those   from   early-stage   patients   (P   =   0.009)   (Figure 2H). Taken   together,   these   results   are   largely   consistent   with   TCGA data analyses.





3.4 Higher DKC1 expression as a

prognostic factor for UCEC patient survival


We then sought to determine the impact of DKC1 on OS and PFS in UCEC patients. For this purpose, we categorized the TCGA UCEC patients into high-   and low-groups based on their DKC1 levels using median values as cutoffs, and Kaplan-Meier survival analyses were performed. As shown in Figures 3A, B, patients in the DKC1 high-group had significantly shorter OS and PFS than those in the low-group.

Univariate and multivariate COX regression analyses were then performed   to   determine   whether   DKC1   served   as   independent prognostic   factors.   The   univariate   COX   analyses   revealed   that higher DKC1   expression,   age   ≥60,   advanced   stages   (III   and   IV), higher   grades   (III   and   IV)   and   non-endometrial   histology   were all   significantly   associated   with   shorter   OS   (Figure 3C),   whereas P   value   for   DKC1   was   at   the   borderline   (0.059)   and   histology was   no   longer   significant   when   the   multivariate   analyses   were carried out (Figure 3D). For PFS, higher DKC1 expression led to significantly shorter survival as unraveled by both univariate and multivariate analyses (Figures 3E,F). Thus, DKC1 is an independent prognostic factor in UCEC.






FIGURE 3

Higher DKC1 expression predicts UCEC patient survival independently. Patients in the TCGA UCEC cohort were categorized into low and high groups based DKC1 mRNA levels in their tumors (median value as the   cutoff) (A, B) Association between DKC1 expression and overall and

progression-free survival (OS and PFS) (C, D) Univariate and

multivariate COX regression analyses of DKC1 effect on patient OS (C) Univariate and (D) Multivariate (E, F) Univariate and multivariate COX

regression analyses of DKC1 effect on patient PFS (E) Univariate and (F) Multivariate (G–I) Nomogram for prediction of UCEC PFS. A total of

349 patients were analyzed by including DKC1 (high vs. low), stage (I/II vs. III/IV) and age (<60 vs. ≥60) (H) The accuracy of the nomogram to   predict PFS (Prediction curve vs. observed scenario) (I) The ROC

prediction of PFS. ROC showed AUC values 0.67, 0.73 and 0.71 at 1, 3 and 5 years PFS, respectively. RNA levels were calculated using

log2 (TPM+1).








FIGURE 4

DKC1 expression is regulated by genomic alterations and female sex hormones but not by telomere length in UCEC tumors and cells. The TCGA

cohort of UCEC tumors and UCEC-derived cells were analyzed (A) Differences in DKC1 expression in UCEC tumors carrying different copy numbers (B) Differences in DKC1 copy numbers between endometrial and serous/mixed types of UCEC tumors (C) The mutational landscape of the DKC1 gene in    UCEC tumors (D) Up- and downregulation of DKC1 (Top panel) and MYC (Bottom panel) mRNA expression in UCEC-derived Ishikawa cells treated by    17 β-estradiol (left) and 1 nM MPA (right), respectively. ∗∗∗and ∗∗∗ : P < 0.001 and 0.0001, respectively. Three independent experiments were performed (E) Correlation between DKC1 and estrogen receptor 1 (ESR1) (left) or PGR (right) expression (F) No correlation between DKC1 expression and the ratios of telomere length of UCEC tumors and corresponding patient blood cells. Telomere length of UCEC tumors and corresponding patient blood cells

were obtained from reference Barthel FP, et al.







was   robustly   higher   in   DKC1-high   tumors   (high   vs.   low,   P   = 8.76E-1044 ) (Figure 5A). Consistently, DKC1-high tumors exhibited significantly   higher   cell   cycle   scores   (high   vs.   low,   P   =   5.80E- 1039)   (Figure 5B).   Further   comparisons   of   cancer   stemness   and EMT scores showed remarkable differences, with enhanced values in   DKC1-high   tumors   (Stemness:   high   vs.   low,   P   =   3.00E-1027; EMT: P = 6.20E-105) (Figures 5C,D). GSEA analysis for hallmarks showed the following top two enriched pathways for DKC1-high tumors:   E2F   targets   and   MYC   targets   V1   (Figure 5E),   whereas the   KEGG   results   revealed   Cell   cycle   and   DNA   replication   as the top ones (Figure 5F).


3.7 DKC1 association with UCEC molecular subtypes and genomic alterations


UCEC     tumors      are     categorized     into     the      following four    molecular    subtypes:     CN-high,    CN-low,     microsatellite instability    (MSI)    (hypermutated)    and    POLE    (ultramutated) (Cancer Genome Atlas Research et al., 2013). We thus assessed the relationship between DKC1 expression and molecular subtypes in ECs. A total of 507 patients with molecular subtype information were available, and DKC1 mRNA expression differed significantly among those four subtypes (Figure 6A). The lowest levels of DKC1 were   observed   in   CN-low   tumors   and   there   were   significant differences   compared   to   CN-high   (P   =   3.3E-13),   POLE   (P   = 6.4E-05)   or   MSI   (P   =   0.0025).   DKC1   expression   within   CN- high,   POLE   and   MSI   subtypes   was   not   different   significantly (Figure 6A).

We then compared differences in genomic alterations between DKC1-high and low tumors. At global genomic levels, aneuploid score,   mitochondrial   DNA   copy numbers   and   HRD   scores were significantly higher   in   DKC1-high tumors   (Figures 6B–D), while there were no significant differences in MSI and TMB (Figures 6E,F).

Although there was no difference in TMB at the global level between DKC1-high and low tumors, our further analyses unraveled more frequent alterations of UCEC drivers in DKC1-high tumors (Figure 6G   left).   These   aberrant   genes   included   both   oncogenic drivers and tumor suppressors. DKC1-high tumors exhibited higher rates   of   activating-mutations   or   copy   gains   of   the   oncogenic drivers (PIK3CA, MYC, SOX17, PPP2RA1, ERBB2, CCNE1, FGFR3 and   CTNNB1) whereas more frequent   inactivating mutations   or copy   loss   of   the   tumor   suppressors   (TP53,   PTEN,   CDKN2A, and FBXW7) (Figure 6Gright).

Because DKC1-high tumors were more frequent in advanced stages   and   grades,   we   performed   the   MANOVA   test   to    see whether   the    DKC1-related    molecular/genomic   features    were independent   of   stages/grades    or    interdependent   with    them. Cell    cycle,    stemness,    EMT,   Aneuploidy,    and    HRD    scores, Ki67   expression   and   tumor   MTDNA   copies   were   included. As   shown   in   Supplementary Table S3,   cell   cycle    scores   were dependent   on   all   three   variables:   DKC1,   advanced   stages   and grades,   and   their   interaction   as   well,   whereas   HRD   scores   were significantly   dependent   on   the   interaction   between   advanced stages   and    grades.   All    remaining    features   were    stage/grade independent.


3.8 Immuno-exclusive microenvironments in DKC1-high UCEC tumors


DKC1 or other telomerase-related gene mutations are known to   induce   accelerated   telomere   shortening,   thereby   leading   to genomic instability that consequently increases cancer susceptibility, however,   a recent   observation   shows that   compromised immune surveillance rather than genomic instability is attributable to cancer development   (Schratz   et   al.,   2023).   Therefore,   we   determined whether DKC1 dysregulation affects UCEC immune landscape.

UCEC   tumors   were   scored   using   ssGSEA   to   quantify   the activity,   enrichment   level   and   function   of immune   cells   in   each sample, and then categorized based on their DKC1 expression. The ESTIMATE algorithm was used to calculate the stromal, immune and ESTIMATE scores of UCECs. The ESTIMATE, immune and stromal scores in DKC1-high tumors were all significantly lower (Figure 7A).   We   then   performed   TIDE   analyses   in   UCECs.   As shown   in   Figure 7B,   DKC1-high   tumors   exhibited   significantly higher TIDE scores and more specifically, they were characterized by   robustly   higher   T   Cell   exclusion   scores   coupled   with   lower levels of dysfunction   (Figure 7B).   To validate   the findings above, we   further   compared   VTCN1,   PD-L1   and   CTLA-4   expression between   DKC1-high   and low tumors, because   immunoexclusion was   frequently   characterized   by   upregulated   VTCN1   expression and low or unchanged PD-L1 and CTLA-4 levels (Lu et al., 2022). Indeed, significantly higher VTCN1 levels were observed in both DKC1-high tumors (Figure 7C).

The tracking tumor   immunophenotype   (TIP) was previously developed to analyze a 7-step cancer immune cycle, namely,: release of cancer cell antigens (step   1), cancer   antigen presentation (step 2),   priming   and   activation   (step   3),   trafficking   of   immune   cells to tumors (step 4), infiltration of immune cells into tumors (step 5), recognition of cancer cells by T Cells   (step 6), and killing of cancer cells (step7) (Xu et al., 2018). To further evaluate activity of anticancer immunity associated with DKC1 expression in UCECs, we carried out TIP analysis (Xu et al., 2018). The most significant defects   in   DKC1-high   tumors were   highly   reduced   immune   cell priming and activation (step 3), and the diminished trafficking of immune cells into tumor tissues   (step 4). Of note, the difference in T Cell recruitment was robust at step 4, which consequently led to   substantial declines in immune cell infiltration in DKC1-high tumors (step 5) (Figure 7D). These results are highly accordant with the   TIDE   analysis.   To   determine whether   impaired   TIP   resulted from MHC defects in DKC1-high tumors, we compared the MHC score between DKC1-high and low tumors, and significantly lower MHC   scores   were   observed   in   DKC1-high   tumors   (Figure 7E). Finally, Cancer Immune Atlas (TCIA) analyses were conducted to predict potential response to immune checkpoint inhibitors (ICIs) Based on tumor IPS. DKC1-high tumors exhibited poorer efficacy in anti-PD-L1 or anti-CTLA-4 treatments (Figure 7F).


4 Discussion


Human telomeres, composed ofTTAGGG repetitive sequences and   their    associated    factors   or    shelterin    proteins,    undergo






FIGURE 5

Molecular features and pathway enrichments in DKC1-high UCEC tumors. A total of 545 tumors in the TCGA UCEC cohort were analyzed. Robustly   increased Ki67 expression (A), cell cycle score (B), Stemness score (C) and EMT score (D) in DKC1-high tumors (E) The identification of enriched E2F and MYC targets as the hallmarks in DKC1-high tumors by GSEA analysis (F) The enriched cell cycle and DNA replication pathways in DKC1-high

tumors by KEGG analysis.








FIGURE 6

DKC1 expression is associated with UCEC molecular subtypes and genomic aberrations. A total of 545 tumors in the TCGA UCEC cohort were

analyzed (A) The association between DKC1 mRNA expression and molecular subtypes of UCECs (B–F) Comparisons of genomic alterations between DKC1-low and high tumors: Aneuploidy scores (B), mitochondrial DNA (MTDNA) copies (C), HRD (D), MSI (E) and TMB (F) (G) Different frequencies of   genomic alterations in important UCEC driver genes between DKC1-low and high tumors.








FIGURE 7

Identification of defective anti-tumor immunity and immunoexclusion microenvironments in DKC1-high tumors. A total of 544 tumors in the TCGA

UCEC cohort were analyzed (A) Differences in immune, stromal and estimate scores between DKC1-high and low tumors, as determined using

ESTIMATE analysis (B) TIDE analyses for comparison between DKC1-high and low tumors (C) CD274, CTLA4 and VTCN1 expression in DKC1-high and   low tumors (D) Cancer immune cycle analyses of DKC1-high and low tumors. , ∗∗and ∗∗∗ : P < 0.05, 0.01 and 0.001, respectively (E) Differences in MHC scores between DKC1-high and low tumors (F) Prediction of DKC1-high and low tumors to immune checkpoint inhibitor sensitivity. Higher DKC1

expression is associated with lower sensitivity to immune checkpoint inhibitors.





progressive shortening in normal somatic cells with their in vitro proliferation or   in vivo aging; and when telomere length reaches a critical point and becomes dysfunctional, replicative senescence or   apoptosis   are   induced   (Yuan   et   al.,   2019).   During   the   UCEC pathogenesis, stabilizing telomere length by telomerase activation is a prerequisite for malignant transformation of endometrial cells (Hapangama et al., 2017; Alnafakh et al., 2019). In the past decades, most   studies   have   been   focused   on   TERT   and   TERC,   two   core enzyme components in the telomerase complex (Yuan et al., 2019). To   thoroughly   understand   the   role   for   telomerase   and   telomere maintenance in UCEC development and progression, we performed comprehensive analyses oftwo telomerase cofactors DKC1 inUCEC tumors with the following findings: (1) The genomic alterations and dysregulated expression of DKC1 are widespread in UCEC tumors;


(2)   Higher   DKC1   expression   at   either mRNA   or protein level   is associated with aggressive UCEC and significantly shorter patient survival;   (3)   DKC1-high   tumors   are   characterized   by   frequent UCEC-driver   alterations,   aggressive   phenotypes   and   impaired anti-cancer immunity.

So   far,   there   has   been   only   one   publication   investigating DKC1 in UCECs. Hapangama et al. analyzed their UCEC cohort with   109   patients   and they observed that higher levels   of DKC1 protein expression were associated with better outcomes, as assessed using immunohistochemical staining   (Alnafakh et al., 2021). The downregulation of DKC1 expression started in precursor lesions of endometrium and was even more remarkable with the development and progression of UCEC (Alnafakh et al., 2021). These results are contrary to our present analysis. In the TCGA cohort, both mRNA





and protein levels   of DKC1 were   robustly upregulated   in   UCEC tumors, and their high expression independently predicted shorter patient   survival.   Our   IHC   analyses   of   30   UCEC-derived   tissues further demonstrated significant upregulation of DKC1 in tumors compared to adjacent normal endometrial glands. Three GSE UCEC cohort analyses showed that higher DKC1 expression was observed in aggressive tumors. These findings collectively demonstrate the aberrant upregulation of DKC1 expression in UCEC tumors.

The   molecular   and   pathway   analysis   further   supports   the driving-role   for   DKC1   in   UCEC pathogenesis.   First,   DKC1-high tumors   are   characterized   by   hyper-proliferation,   and   robustly increased   stemness   and   EMT   scores.   Second,   GSEA   analysis for   KEGG   revealed   enriched   cell   cycle   and   DNA   replication pathways   in   DKC1-high   tumors.   For   hallmark   analyses,   DKC1- high tumors are overrepresented by E2F and MYC targets. Finally, the   genomic   alterations   that   activate   oncogenes   while   inactivate tumor suppressors are much more frequent in DKC1-high tumors, for instance, significantly higher percentages of TP53 inactivation in   these   tumors.   In   a   mouse   UCEC   model,   defective   telomere maintenance   is   required   for   TP53   inactivation-mediated   disease progression   (Akbay   et   al.,   2013).   Further   studies   are   required   to elucidate   how   exactly   increased   telomerase   activity   mediated   by DKC1 overexpression and TP53 inactivation cooperate to promote UCEC formation and progression, or how DKC1 is involved in the UCEC pathogenesis.

The mechanism(s) underlying DKC1 dysregulation in UCEC is incompletely understood, but our findings provide the following clues: (1) Copy number alterations occur frequently in the DKC1 loci, and copy gains are correlated with their upregulation. However, in   tumors   carrying   DKC1   deletion,   DKC1   expression   is   higher compared with that in tumors with two copies. These results suggest a complicated mechanism for DKC1 regulation. As the DKC1 gene is localized on X chromosome, one of its alleles is inactivated via X-chromosome inactivation (XCI) under physiological conditions. XCI escape aberrantly occurs in oncogenesis (Wang et al., 2020), and   thus,   the   defective   XCI   is   likely   attributable   to   DKC1 dysregulation in UCECs. It is also worth pointing out that DKC1 is expressed from both alleles in female embryo cells   (Lansdorp, 2022),   and   conceivably,   such   scenario   may   occur   due   to   de- differentiation   of   UCEC   cells.   (2)   Sex   hormones   estrogen   and progesterone are known to regulate telomerase activity by inducing and inhibiting TERT transcription, respectively (Wang et al., 2000; Boggess   et   al.,   2006).   Our   analyses   further   reveal   that   MPA significantly   inhibited   DKC1   expression   in   UCEC-derived   cells, while Estradiol induced strong DKC1 upregulation. These results are conceivable because estrogen and progesterone play a critical role in UCEC pathogenesis (Rodriguez et al., 2019). It is currently unclear whether other factors contribute to DKC1 dysregulation. Nevertheless, DKC1 upregulation promotes telomerase activation in UCEC tumors, as observed in the present study.

Intriguingly,   a   recent   study   showed   that   cancer   development mediated   by telomere   shortening   due   to   mutations   in   DKC1   or other telomerase-related genes resulted from compromised immune surveillance   but   not   genomic   instability   (Schratz   et   al.,   2023). Therefore,   we   analyzed   the   UCEC   immune   landscape   and   its association   with   DKC1   dysregulation   using   ESTIMATE,   TIDE, TIP   and   TCIA   analyses.   The   TIDE   analysis   showed   a   T   Cell exclusion phenotype in DKC1-high tumors, and such immune-cold


environment, which was further supported by the TIP evaluation: the diminished trafficking of immune cells into tumor tissues and reduced   immune   cell   infiltration   in   those   tumors.   The   findings indicate that high DKC1 expression contributes to immune cold tumor environment. On the other hand, DNA repair and mismatch repair   (MMR)   pathways   were   highly   enriched   in   DKC1-high tumors, while MMR-proficient UCEC tumors are characterized by immune-cold environments (Ramchander et al., 2019). Consistent with all the above results, DKC1-high tumors exhibited significantly lower   sensitivity   to   immune   checkpoint   inhibitor   (ICI)-based immunotherapy, as assessed using the TCIA tool.

As   the   H/ACA   sno/scaRNP   catalytical   component,   DKC1 pseudouridylates many different RNA molecules (rRNAs, snRNAs, ncRNAs   and   mRNAs)   to   regulate   ribosome   biogenesis,   cellular RNA   splicing   and   translation,   thereby   actively   participating   in physiological and pathological processes   (Angrisani et   al., 2014). Indeed, we found the enriched spliceosome in DKC1-high UCEC tumors.   However,   little   has   been   known   about   its   telomerase- independent effects in oncogenesis. Yoon et al. previously reported that DKC1 inactivation led to impaired translation from internal ribosome entry sites of specific cellular mRNAs, for instance, XIAP and BCL2 mRNAs whose products protected cells from apoptosis (Yoon et al., 2006). It was also shown that DKC1 inhibition resulted in proliferation arrest of neuroblastoma cells via TP53-dependent and independent pathways (O'Brien et al., 2016). Mechanistically, DKC1   depletion   caused   destabilization   of H/ACA   snoRNAs   and consequent disruption of ribosome biogenesis, eventually inducing a ribosomal stress response (O'Brien et al., 2016). In DKC1-depleted cells, proliferation arrest could not be rescued by TERC, implying that the observed effect was not dependent on telomerase regulation mediated by DKC1. Recent studies unravel that DKC1 promotes proliferation,   survival,   invasion   or   metastasis   of   colon   and   liver cancer   cells   by   increasing   HIF-1α   expression   and   antioxidative effect,   respectively   (Liu   et   al.,   2012; Ko   et   al.,   2018; Hou   et   al., 2020). Taken together, DKC1 is actively involved in oncogenesis in telomerase-dependent and independent manners.

Reliable   prognostication   is   important   to   predict   patients   at risk   for   recurrent   or   metastatic   UCEC   for   personalized   therapy and   disease   surveillance   (Abdulfatah   et   al.,   2019; Vizza   et   al., 2021; Crosbie   et   al.,   2022).   In   recent   years,   great   efforts   have been made to identify new prognostic molecules and to develop molecular classification systems, which have significantly improved the accuracy of UCEC risk stratification (Abdulfatah et al., 2019; Crosbie et al., 2022). As demonstrated in the present study, DKC1 is   an   independent   prognostic   factor   in   UCEC,   and   contributes to   immune-cold   microenvironment,   which   provides   a   potential biomarker for outcome prediction and precision immunotherapy. Interestingly, the L1 cell adhesion molecule (L1CAM) gene is very close to the DKC1 allele on Xq28, and its prognostic role in UCEC has   been   well   characterized   (Corrado   et   al.,   2018; Vizza   et   al., 2020; Giannini et al., 2024). L1CAM drives UCEC aggressiveness by   promoting   tumor   invasion,   drug-resistance   and   metastasis, and therefore in both high-   and low-risk diseases, high   L1CAM expression is associated with recurrence and/or local and distant metastasis, and poor outcomes (Giannini et al., 2024). Therefore, it may be worth investigating whether DKC1 and L1CAM expression is   co-regulated   and   whether   they   coordinate   to   drive   UCEC aggressiveness.





5 Conclusion


DKC1   dysregulation   is   widespread   in   UCEC   tumors   and may   contribute   to    UCEC   pathogenesis    through   telomerase- dependent   and   independent   pathways.   We   show   that   DKC1-

high   UCEC   tumors   exhibited   an   aggressive   phenotype   featuring higher proliferation, stemness and EMT. This group of tumors are molecularly characterized by higher   frequencies   of CNAs,   HRD, MSI and cancer-driver alterations. T Cell exclusion is the featured microenvironments   of   DKC1-high   UCEC   tumors,   indicating   a poor response to ICI therapy. DKC1-mediated tumor intrinsic and extrinsic mechanisms drive poor patient outcomes. These results are of importance both biologically and clinically and implicated in precision UCEC interventions.


Data availability statement

The original contributions presented in the study are included in   the   article/Supplementary Material,   further   inquiries   can   be directed to the corresponding author.


Ethics statement

The    studies    involving    humans    were     approved    by      the Ethics   Committee    of   Shandong    University   Second    Hospital (#KYLL2024738). The studies were conducted in accordance with the local legislation and institutional requirements. The participants provided their written informed consent to participate in this study.


Author contributions


CS:    Conceptualization,    Data    curation,    Formal    Analysis, Investigation,   Methodology,   Validation,   Visualization,   Writing    original draft, Writing review and editing, Software. XL: Formal Analysis,   Investigation,   Methodology,   Visualization,   Writing   – original draft, Writing review and editing. TL: Formal Analysis, Investigation,   Supervision,   Validation,   Visualization,   Writing    original draft, Writing review and editing. CF: Formal Analysis, Investigation,   Validation,   Writing   –   original   draft,   Writing   – review   and   editing.   Yang   Jiang:   Formal   Analysis,   Investigation, Project   administration,   Supervision,   Writing   –   original   draft, Writing   –   review    and   editing.    BL:   Investigation,   Resources, Validation, Writing original draft, Writing review and editing. YH:    Conceptualization,    Methodology,    Software,    Supervision, Validation,   Visualization,   Writing   –   original   draft,   Writing   – review   and   editing.   CZ:   Conceptualization,   Funding   acquisition,



Project    administration,     Resources,     Supervision,     Validation, Writing      original   draft,   Writing      review   and   editing.   DX: Conceptualization,   Funding   acquisition,   Project   administration, Supervision, Validation, Writing original draft, Writing review and editing.


Funding

The author(s) declare that financial support was received for the research and/or publication of this article. This work was supported by   grants   from   Scientific   Research   Foundation   of   Qilu   Hospital of Shandong University (Qingdao) (No. QDKY2019QN17), Weihai Zhengsheng Biotechnology Foundation, the Swedish Cancer Society (No. 22 1989 Pj), the Cancer Society in Stockholm (No. 231402), and Karolinska Institutet (No. 2022-01889).


Conflict of interest

Author     BL      was     employed      by     Weihai      Zhengsheng Biotechnology Co., Ltd.

The remaining authors declare that the research was conducted in the   absence   of any   commercial   or   financial   relationships   that could be construed as a potential conflict of interest.


Generative AI statement


The author(s) declare that no Generative AI was used in the creation of this manuscript.


Publisher’s note

All   claims   expressed   in   this   article   are   solely   those   of   the authors   and   do   not   necessarily represent those   of their   affiliated organizations,   or   those   of   the   publisher,   the   editors   and   the reviewers. Any product that maybe evaluated in this article, or claim that maybe made by its manufacturer, is not guaranteed or endorsed by the publisher.


Supplementary material

The   Supplementary   Material   for   this   article   can   be   found online   at:   https://www.frontiersin.org/articles/10.3389/fcell.2025. 1592135/full#supplementary-material



References



Abdulfatah, E., Wakeling, E., Sakr, S., Al-Obaidy, K., Bandyopadhyay, S., Morris, R., et al. (2019). Molecular classification of endometrial carcinoma applied to endometrial biopsy specimens: towards early personalized patient management. Gynecol. Oncol. 154

(3), 467–474. doi:10.1016/j.ygyno.2019.06.012

Akbay, E. A., Pena, C. G., Ruder, D., Michel, J. A., Nakada, Y., Pathak, S., et al.

(2013). Cooperation between p53 and the telomere-protecting shelterin component


Pot1a in endometrial carcinogenesis. Oncogene 32 (17), 2211–2219. doi:10.1038/onc. 2012.232

Alnafakh,   R.,   Saretzki,   G.,   Midgley,   A.,   Flynn,   J.,   Kamal,   A.   M.,   Dobson, L.,    et    al.    (2021).    Aberrant    dyskerin    expression    is    related    to    proliferation and    poor    survival     in    endometrial     cancer.     Cancers    (Basel)     13     (2),    273. doi:10.3390/cancers13020273





Alnafakh,   R.   A.   A.,   Adishesh,   M.,   Button,   L.,   Saretzki,   G.,   and   Hapangama,   D.

K.   (2019).   Telomerase   and   telomeres   in   endometrial   cancer.   Front.   Oncol.   9,   344. doi:10.3389/fonc.2019.00344

Am Taylor, J. S., Ha, G., Gao, G. F., Zhang, X., Berger, A. C., Schumacher, S. E., et al. (2018). Genomic and functional approaches to understanding cancer Aneuploidy. Cancer Cell. 33 (4), 679–689. doi:10.1016/j.ccell.2018.03.007

Angrisani, A., Vicidomini, R., Turano, M., and Furia, M. (2014). Human dyskerin: beyond telomeres. Biol. Chem. 395 (6), 593–610. doi:10.1515/hsz-2013-0287

Barthel, F. P., Wei, W., Tang, M., Martinez-Ledesma, E., Hu, X., Amin, S. B., et al. (2017). Systematic analysis of telomere length and somatic alterations in 31 cancer types. Nat. Genet. 49 (3), 349–357. doi:10.1038/ng.3781

Boggess,   J.   F.,   Zhou,   C.,   Bae-Jump,   V.   L.,   Gehrig,   P.   A.,   and   Whang,   Y.   E.

(2006).   Estrogen-receptor-dependent   regulation   of   telomerase   activity   in   human endometrial cancer cell lines. Gynecol. Oncol.   103 (2), 417–424. doi:10.1016/j.ygyno. 2006.03.032

Cancer Genome Atlas Research, N., Kandoth, C., Schultz, N., Cherniack, A. D., Akbani, R., Liu, Y., et al. (2013). Integrated genomic characterization of endometrial carcinoma. Nature 497 (7447), 67–73. doi:10.1038/nature12113

Casablanca, Y., Wang, G., Lankes, H. A., Tian, C., Bateman, N. W., Miller, C. R., et al. (2022). Improving risk assessment for metastatic disease in endometrioid endometrial cancer patients using molecular and clinical features: an NRG oncology/gynecologic oncology group study. Cancers (Basel) 14 (17), 4070. doi:10.3390/cancers14174070

Corrado, G., Laquintana, V., Loria, R., Carosi, M., de Salvo, L., Sperduti, I., et al. (2018). Endometrial cancer prognosis correlates with the expression of L1CAM and miR34a biomarkers. J. Exp.   Clin.   Cancer   Res.   37 (1),   139.   doi:10.1186/s13046-018- 0816-1

Crosbie,   E.   J.,   Kitson,   S.   J.,   McAlpine,   J.   N.,   Mukhopadhyay,   A.,   Powell,   M. E.,   and   Singh,   N.   (2022).   Endometrial   cancer.   Lancet   399   (10333),   1412–1428. doi:10.1016/S0140-6736(22)00323-3

Dou, Y., Kawaler, E. A., Cui Zhou, D., Gritsenko, M. A., Huang, C., Blumenberg, L., et al. (2020). Proteogenomic characterization of endometrial carcinoma. Cell. 180 (4), 729–748.e26. doi:10.1016/j.cell.2020.01.026

Giannini, A.,   D’Oria,   O.,   Corrado,   G.,   Bruno,   V.,   Sperduti,   I.,   Bogani,   G.,   et   al. (2024). The role of L1CAM as predictor of poor prognosis in   stage I endometrial cancer: a systematic review and meta-analysis. Arch. Gynecol. Obstet. 309 (3), 789–799.

doi:10.1007/s00404-023-07149-8

Gibbons,   D.   L.,   and   Creighton,   C.   J.   (2018).   Pan-cancer   survey   of   epithelial- mesenchymal transition markers across the Cancer Genome Atlas. Dev. Dyn. 247 (3), 555–564. doi:10.1002/dvdy.24485

Gu, B., Shang, X., Yan, M., Li, X., Wang, W., Wang, Q., et al. (2021). Variations in incidence and mortality rates of endometrial cancer at the global, regional, and national levels, 1990-2019. Gynecol. Oncol. 161 (2), 573–580. doi:10.1016/j.ygyno.2021.01.036

Guerrieri, A. N., Zacchini, F., Onofrillo, C., Di Viggiano, S., Penzo, M., Ansuini, A., et al. (2020). DKC1 overexpression induces a more aggressive cellular behavior and increases intrinsic ribosomal activity in immortalized mammary gland cells. Cancers (Basel) 12 (12), 3512. doi:10.3390/cancers12123512

Hao,   J.,   Liu,   T.,   Xiu,   Y.,   Yuan,   H.,   and   Xu,   D.   (2023).   High   DNA   methylation age    deceleration     defines     an     aggressive    phenotype     with     immunoexclusion environments     in     endometrial     carcinoma.     Front.     Immunol.      14,      1208223. doi:10.3389/fimmu.2023.1208223

Hapangama, D. K., Kamal, A., and Saretzki, G. (2017). Implications of telomeres and   telomerase   in   endometrial   pathology.   Hum.   Reprod.   Update   23   (2),   166–187. doi:10.1093/humupd/dmw044

Hou, P., Shi, P., Jiang, T., Yin, H., Chu, S., Shi, M., et al. (2020). DKC1 enhances angiogenesis by promoting HIF-1α transcription and facilitates metastasis in colorectal cancer. Br. J. Cancer 122 (5), 668–679. doi:10.1038/s41416-019-0695-z

Jiang, P., Gu, S., Pan, D., Fu, J., Sahu, A., Hu, X., et al. (2018). Signatures of T cell dysfunction and exclusion predict cancer immunotherapy response. Nat. Med. 24 (10), 1550–1558. doi:10.1038/s41591-018-0136-1

Kan, G., Wang, Z., Sheng, C., Yao, C., Mao, Y., and Chen, S. (2021). Inhibition of DKC1 induces telomere-related senescence and apoptosis in lung adenocarcinoma. J.   Transl. Med. 19 (1), 161. doi:10.1186/s12967-021-02827-0

Kandoth, C., Schultz, N., Cherniack, A. D., Akbani, R., Liu, Y., Shen, H., et al. (2013). Integrated genomic   characterization   of endometrial   carcinoma. Nature   497   (7447), 67–73. doi:10.1038/nature1213

Knijnenburg,   T.   A.,   Wang,   L.,   Zimmermann,   M.   T.,   Chambwe,   N.,   Gao,   G.   F., Cherniack, A. D., et al. (2018). Genomic and molecular landscape of DNA damage repair   deficiency   across   the   cancer   Genome   Atlas.   Cell.   Rep.   23   (1),   239–254.e6. doi:10.1016/j.celrep.2018.03.076

Ko, E., Kim, J. S., Ju, S., Seo, H. W., Chang, Y., Kang, J. A., et al. (2018). Oxidatively modified protein-disulfide isomerase-associated 3 promotes dyskerin pseudouridine synthase   1-mediated   malignancy   and   survival   of   hepatocellular   carcinoma   cells. Hepatology 68 (5), 1851–1864. doi:10.1002/hep.30039

Lansdorp, P. M. (2022). Sex differences in telomere length, lifespan, and embryonic dyskerin levels. Aging Cell. 21 (5), e13614. doi:10.1111/acel.13614


Lauss, M., Donia, M., Harbst, K., Andersen, R., Mitra, S., Rosengren, F., et al. (2017). Mutational and putative neoantigen load predict clinical benefit of adoptive T cell therapy in melanoma. Nat. Commun. 8 (1), 1738. doi:10.1038/s41467-017-01460-0

Liu, B., Zhang, J., Huang, C., and Liu, H. (2012). Dyskerin overexpression in human hepatocellular carcinoma is associated with advanced clinical stage and poor patient prognosis. PLoS One 7 (8), e43147. doi:10.1371/journal.pone.0043147

Lu, Y., Wu, F., Cao, Q., Sun, Y., Huang, M., Xiao, J., et al. (2022). B7-H4 is increased in   lung   adenocarcinoma   harboring   EGFR-activating   mutations   and   contributes   to immunosuppression. Oncogene 41 (5), 704–717. doi:10.1038/s41388-021-02124-6

Mhawech-Fauceglia, P., Wang, D., Kesterson, J., Syriac, S., Clark, K., Frederick, P. J., et al. (2011). Gene expression profiles in stage I uterine serous carcinoma in comparison to grade 3 and grade 1 stage I endometrioid adenocarcinoma. PLoS One 6 (3), e18066. doi:10.1371/journal.pone.0018066

Miranda, A., Hamilton, P. T., Zhang, A. W., Pattnaik, S., Becht, E., Mezheyeuski, A.,   et   al.    (2019).    Cancer   stemness,    intratumoral   heterogeneity,   and    immune response   across   cancers.   Proc.   Natl.   Acad.   Sci.   U.   S.   A.   116   (18),   9020–9029. doi:10.1073/pnas.1818210116

Mourksi, N. E., Dalban, C., Colombe-Vermorel, A., Odeyer, L., Simioni, V., Frenel, J. S., et al. (2023). Ribosome biogenesis-based predictive biomarkers in endocrine therapy (Anastrozole) combined with mTOR inhibitor   (Vistusertib) in   endometrial cancer: translational study from the VICTORIA trial in collaboration with the GINECO group. Mol. Oncol. 17 (1), 27–36. doi:10.1002/1878-0261.13340

Naciff,   J.   M.,   Khambatta,   Z.   S.,   Thomason,   R.   G.,   Carr,   G.   J.,   Tiesman,   J.   P., Singleton, D. W., et al. (2009). The genomic response of a human uterine endometrial adenocarcinoma   cell line to   17alpha-ethynyl   estradiol.   Toxicol.   Sci.   107   (1),   40–55. doi:10.1093/toxsci/kfn219

Noureen, N., Wu, S., Lv, Y., Yang, J., Alfred Yung, W. K., Gelfond, J., et al. (2021). Integrated analysis of telomerase enzymatic activity unravels an association with cancer stemness and proliferation. Nat. Commun. 12 (1), 139. doi:10.1038/s41467-020-20474-9

O’Brien, R., Tran, S. L., Maritz, M. F., Liu, B., Kong, C. F., Purgato, S., et al. (2016).   MYC-driven neuroblastomas are addicted to a telomerase-independent function of dyskerin. Cancer Res. 76 (12), 3604–3617. doi:10.1158/0008-5472.CAN-15-0879

Perez-Lopez, F. R., Ulloque-Badaracco, J. R., Lopez-Baena, M. T., Yuan, J., Alarcon- Braga, E. A.,   and   Benites-Zapata, V. A.   (2023).   Endometrial   telomerase   activity   in women with either endometrial cancer or hyperplasia: a systematic review and meta-

analysis. Maturitas 174, 57–66. doi:10.1016/j.maturitas.2023.05.003

Praiss, A. M., Marra, A., Zhou, Q., Rios-Doria, E., Momeni-Boroujeni, A., Iasonos, A., et al. (2023). TERT promoter mutations and gene amplification in endometrial cancer. Gynecol. Oncol. 179, 16–23. doi:10.1016/j.ygyno.2023.10.007

Ramchander,   N.   C.,   Ryan,   N.   A.   J.,   Walker,   T.   D.   J.,   Harries,   L.,   Bolton,   J., Bosse, T., et al. (2019). Distinct immunological landscapes characterize inherited and sporadic   mismatch   repair   deficient   endometrial   cancer.   Front.   Immunol.   10,   3023. doi:10.3389/fimmu.2019.03023

Reznik, E., Miller, M. L., Şenbabaoğlu, Y., Riaz, N., Sarungbam, J., Tickoo, S. K., et al. (2016). Mitochondrial DNA copy number variation across human cancers. Elife 5, e10769. doi:10.7554/eLife.10769

Richards, L. A., Kumari, A., Knezevic, K., Thoms, J. A., von Jonquieres, G., Napier, C.   E., et al. (2020). DKC1 is a transcriptional target of GATA1 and drives upregulation of telomerase activity in normal human erythroblasts. Haematologica 105 (6), 1517–1526.   doi:10.3324/haematol.2018.215699

Roake,   C.   M.,   and   Artandi,   S.   E.   (2020).   Regulation   of   human   telomerase   in homeostasis and disease. Nat. Rev. Mol. Cell. Biol. 21 (7), 384–397. doi:10.1038/s41580- 020-0234-z

Rodriguez,   A.   C.,   Blanchard,   Z.,   Maurer,   K.   A.,   and   Gertz,   J.   (2019).   Estrogen signaling in endometrial cancer: a key oncogenic pathway with several open questions.

Horm. Cancer 10 (2-3), 51–63. doi:10.1007/s12672-019-0358-9

Schratz, K. E., Flasch, D. A., Atik, C. C., Cosner, Z. L., Blackford, A. L., Yang, W., et al. (2023). T cell immune deficiency rather than chromosome instability predisposes patients with   short   telomere   syndromes   to   squamous   cancers.   Cancer   Cell.   41   (4), 807–817.e6. doi:10.1016/j.ccell.2023.03.005

Sung,   H.,   Ferlay,   J.,   Siegel,   R.   L.,   Laversanne,   M.,   Soerjomataram,   I.,   Jemal,   A., et al. (2021). Global cancer statistics 2020: GLOBOCAN estimates of incidence and mortality worldwide for 36 cancers in 185 countries. CA Cancer J. Clin. 71 (3), 209–249. doi:10.3322/caac.21660

van   der   Horst,   P.   H.,   Wang,   Y.,   Vandenput,   I.,   Kuhne,   L.   C.,   Ewing,   P.   C.,   van Ijcken, W. F., et al. (2012). Progesterone inhibits epithelial-to-mesenchymal transition in endometrial cancer. PLoS One 7 (1), e30840. doi:10.1371/journal.pone.0030840

Venteicher, A. S., Meng, Z., Mason, P. J., Veenstra, T. D., and Artandi, S. E. (2008). Identification of ATPases pontin and reptin as telomerase components essential for holoenzyme assembly. Cell. 132 (6), 945–957. doi:10.1016/j.cell.2008.01.019

Vizza, E., Bruno, V., Cutillo, G., Mancini, E., Sperduti, I., Patrizi, L., et al. (2021). Prognostic role of the removed vaginal cuff and its correlation with L1CAM in low-risk endometrial adenocarcinoma. Cancers (Basel) 14 (1), 34. doi:10.3390/cancers14010034     Vizza, E., Cutillo, G., Bruno, V., Sperduti, I., Mancini, E., Baiocco, E., et al. (2020). Pattern of recurrence in patients with endometrial cancer: a retrospective study. Eur. J.

Surg. Oncol. 46 (9), 1697–1702. doi:10.1016/j.ejso.2020.03.203





Vulliamy,   T.,   Marrone,   A.,   Goldman,   F.,   Dearlove,   A.,   Bessler,   M.,   Mason,   P.   J., et al. (2001). The RNA component of telomerase is mutated in autosomal dominant dyskeratosis congenita. Nature 413 (6854), 432–435. doi:10.1038/35096585

Wang, D., Tang, L., Wu, Y., Fan, C., Zhang, S., Xiang, B., et al. (2020). Abnormal X   chromosome   inactivation   and   tumor   development.   Cell.   Mol.   Life   Sci.   77   (15), 2949–2958. doi:10.1007/s00018-020-03469-z

Wang, J., Dai, M., Xing, X., Wang, X., Qin, X., Huang, T., et al. (2023). Genomic, epigenomic,   and   transcriptomic   signatures   for   telomerase   complex   components:   a pan-cancer analysis. Mol. Oncol. 17 (1), 150–172. doi:10.1002/1878-0261.13324

Wang, Z., Kyo, S., Takakura, M., Tanaka, M., Yatabe, N., Maida, Y., et al. (2000). Progesterone   regulates human telomerase   reverse transcriptase   gene   expression via activation of mitogen-activated protein kinase signaling pathway. Cancer Res. 60 (19), 5376–5381.

Xu, L., Deng, C., Pang, B., Zhang, X., Liu, W., Liao, G., et al. (2018). TIP: a web server for   resolving   tumor   immunophenotype   profiling.   Cancer   Res.   78   (23),   6575–6580. doi:10.1158/0008-5472.CAN-18-0689


Yoon, A., Peng, G., Brandenburger, Y., Zollo, O., Xu, W., Rego, E., et al.   (2006). Impaired   control   of IRES-mediated translation in X-linked   dyskeratosis   congenita. Science 312 (5775), 902–906. doi:10.1126/science.1123835

Yuan,   H.,   Qin,   X.,   Yang,   Q.,   Liu,   L.,   Fang,   Z.,   Fan,   Y.,   et   al.   (2023).   Dyskerin and telomerase RNA component are sex-differentially associated with outcomes and Sunitinib response in patients with clear cell renal cell carcinoma. Biol. Sex. Differ. 14 (1), 46. doi:10.1186/s13293-023-00526-7

Yuan,    X.,     Larsson,     C.,     and    Xu,     D.     (2019).     Mechanisms     underlying the    activation    of    TERT    transcription     and    telomerase    activity    in    human cancer:     old      actors     and      new     players.      Oncogene     38      (34),      6172–6183.

doi:10.1038/s41388-019-0872-9

Zhou,   C.,   Steplowski,   T.   A.,   Dickens,   H.   K.,   Malloy,   K.   M.,   Gehrig,   P.   A., Boggess,   J.   F.,   et   al.   (2013).   Estrogen   induction   of   telomerase   activity   through regulation of the mitogen-activated protein kinase   (MAPK)   dependent pathway in human endometrial cancer cells. PLoS One 8 (2), e55730. doi:10.1371/journal.pone. 0055730


扫码关注正生公众号
科研平台
正生生物科技有限公司         电话:0631-3775678      联系邮箱:zhengsheng@zsbto.com